Site-Specific Conjugation mediated Antibody Bioconjugation Production Service
Are you currently facing challenges with heterogeneous antibody conjugates, compromised stability, unpredictable efficacy, or complex development pathways? Creative Biolabs' site-specific conjugation-mediated antibody bioconjugation production service helps you produce highly homogeneous, stable, and efficacious antibody conjugates, accelerating drug discovery and enhancing therapeutic outcomes through advanced site-specific bioconjugation technologies.
Introduction
Traditional antibody conjugation methods, relying on random modification of lysine or cysteine residues, often yield heterogeneous products with variable drug-to-antibody ratios (DARs), leading to compromised stability, unpredictable pharmacokinetics, and a narrow therapeutic window. Site-specific conjugation represents a paradigm shift in antibody bioconjugation. This advanced approach enables precise attachment of payloads at predetermined sites on the antibody, resulting in homogeneous, well-defined conjugates. Leveraging technologies like transglutaminase-mediated conjugation, metabolic glycoengineering, and affinity-guided chemical methods, site-specific strategies offer superior control over DAR, improved in vivo stability, enhanced therapeutic index, and reduced off-target toxicity, thereby revolutionizing the development of next-generation antibody therapeutics.
Fig.1 Strategy for the production of site-specific conjugated antibody bioconjugates.1,3
Site-Specific Conjugation mediated Antibody Bioconjugation Production Service at Creative Biolabs
Creative Biolabs offers a transformative approach to antibody conjugate development, moving beyond the limitations of traditional random conjugation. Our site-specific conjugation-mediated antibody bioconjugation production service delivers precisely engineered conjugates with unparalleled homogeneity, stability, and efficacy. Clients can expect solutions that include highly defined antibody-drug conjugates (ADCs) with optimized DARs, multi-functional conjugates for advanced therapeutic modalities, improved pharmacokinetic and pharmacodynamic profiles, significantly reduced aggregation, and a wider therapeutic index. We enable the creation of next-generation biologics that are predictable, reproducible, and highly effective in preclinical and clinical settings.
Our Service Process
Key Advantages and Unique Features
- Unparalleled Expertise: With over 20 years of experience in biology and biopharmaceutical development, our team possesses exceptional scientific knowledge and a deep understanding of complex bioconjugation challenges.
- Comprehensive Technology Portfolio: We offer access to a diverse array of advanced site-specific conjugation methodologies.
- Guaranteed Homogeneity and Stability: Our rigorous processes are designed to produce highly homogeneous antibody conjugates with precise DARs, significantly reducing product heterogeneity and aggregation.
- Tunable Conjugation for Optimal Performance: We provide precise control over the DAR and the exact conjugation sites, allowing for fine-tuning of conjugate properties to achieve optimal therapeutic efficacy and pharmacokinetics.
- Proven Track Record and Clinical Relevance: Our methodologies have been validated through numerous successful projects, including the development of highly efficacious ADCs, multi-functional conjugates for targeted gene delivery, and novel antibody-protein/oligonucleotide conjugates.
- Cutting-Edge Technologies and Continuous Innovation: We are committed to integrating the latest advancements in bioconjugation chemistry and protein engineering, ensuring our clients benefit from the most efficient and effective solutions available.
Scientific Backing
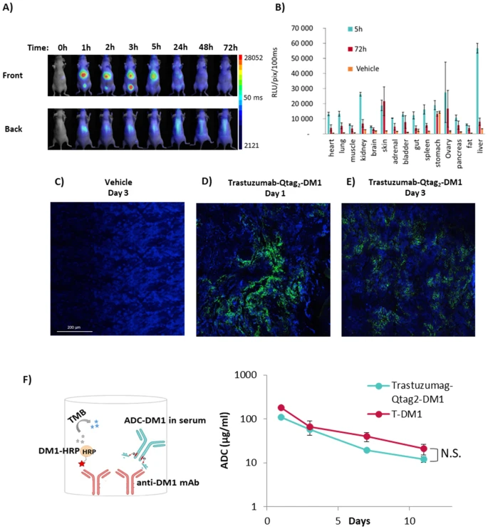
Core Focus: This study introduces a novel peptide tag recognized by bacterial transglutaminase for enzymatic, site-specific conjugation across antibody formats. The method enables precise control over site and stoichiometry, producing homogeneous ADCs with defined DARs and minimal unconjugated species. Peptide tag anti-HER2 antibodies and fragments, conjugated to aminated drugs, demonstrated tumor-killing activity comparable to standard HER2-targeted ADCs, even at lower DARs.
Fig.2 In vivo distribution of ADC.2,3
FAQs
What are the main advantages of site-specific conjugation over random methods?
Site-specific conjugation produces highly homogeneous conjugates with defined DARs, improved stability, better pharmacokinetics, and a broader therapeutic window. This precision reduces off-target toxicity and ensures consistent therapeutic outcomes compared to conventional heterogeneous conjugates.
How do you ensure conjugate quality and consistency?
We use advanced techniques such as mass spectrometry, high-performance liquid chromatography, ultracentrifugation, and functional detection to ensure the uniformity and performance of the conjugates. Our purification and quality control processes are designed to provide well-characterized, high-quality conjugates.
What other applications benefit from site-specific conjugation?
Beyond ADCs, our technology supports antibody conjugates for gene delivery, diagnostics, protein-based therapies, and gene silencing. The precision of our methods enables the development of multifunctional biologics across various fields.
Why Choose Us?
Creative Biolabs stands at the forefront of antibody bioconjugation, offering unparalleled expertise in site-specific conjugation technologies. Our comprehensive services, from strategic design and precise conjugation to rigorous characterization and quality control, ensure the development of highly homogeneous, stable, and efficacious antibody conjugates.
Customer Reviews:
"Using Creative Biolabs' site-specific conjugation service in our ADC development has significantly improved the homogeneity and plasma stability of our constructs. The precise control over DAR has been a game-changer for our preclinical studies. The team's expertise in troubleshooting unexpected aggregation issues was invaluable." — July 2024, Ay Ds
"Creative Biolabs enabled us to explore targeted gene delivery with our antibodies, a capability we previously thought impossible. Their glycoengineering approach is incredibly versatile, and the resulting conjugates showed remarkable cell-specific delivery. Their insights into optimal cell line selection were crucial." — June 2024, Ma Pl
Contact us today to explore your project and discover how our services can support you in achieving your research objectives.
References
- Zhou, Qun. “Site-Specific Antibody Conjugation with Payloads beyond Cytotoxins.” Molecules (Basel, Switzerland) vol. 28,3 917. 17 Jan. 2023. DOI: https://doi.org/10.3390/molecules28030917
- El Alaoui, Meddy et al. “Antibody and antibody fragments site-specific conjugation using new Q-tag substrate of bacterial transglutaminase.” Cell death discovery vol. 10,1 79. 15 Feb. 2024. DOI: https://doi.org/10.1038/s41420-024-01845-3
- Distributed under Open Access License CC BY 4.0, without modification.
For research use only. Not intended for any clinical use.
This site is protected by reCAPTCHA and the Google Privacy Policy and Terms of Service apply.


