Ligand mediated Targeting based Antibody Production Services
Are you currently facing challenges with non-specific drug delivery, limited therapeutic efficacy, or the complexities of developing highly targeted biopharmaceuticals? Creative Biolabs' ligand mediated targeting antibody production services help you overcome these hurdles and accelerate your drug discovery process. We enable the creation of highly specific, potent, and safe antibody-drug conjugates and targeted nanomedicines through advanced bioconjugation techniques and innovative ligand integration strategies.
Introduction
Ligand-mediated targeting is a pivotal strategy in modern biopharmaceutical development, enabling precise delivery of therapeutic or diagnostic agents to specific cells or tissues. By conjugating antibodies with various targeting ligands—such as peptides, aptamers, small molecules, or carbohydrates—we can leverage their unique binding affinities to enhance selectivity, improve drug accumulation at disease sites, and minimize systemic side effects. This approach is fundamental to advancing targeted therapies, including antibody-drug conjugates (ADCs) and nanomedicine, as highlighted by published data demonstrating improved internalization and efficacy in various cancer models.
Fig.1 Drug delivery systems mediated by diverse targeting ligands.1,3
Ligand mediated Targeting based Antibody Production Services at Creative Biolabs
Creative Biolabs' ligand mediated targeting antibody production services provide tailored solutions to enhance the specificity and efficacy of your therapeutic and diagnostic antibodies. We deliver highly characterized, precisely conjugated antibodies that minimize off-target effects and maximize payload delivery to target cells. Our services facilitate the development of next-generation bioconjugates for applications spanning targeted drug delivery, in vivo imaging, advanced diagnostics, and cell-specific therapies.
Our Service Process
Types of our Ligand mediated Targeting based Antibody Production Services
Lysine & Cysteine Conjugation
These traditional methods leverage abundant reactive amino groups on lysine residues or thiol groups on cysteine residues (often introduced via reduction of disulfide bonds) for drug or ligand attachment. While offering high drug-to-antibody ratios, they result in heterogeneous products. We optimize these methods for consistency and stability.
Site-Specific Conjugation
For superior homogeneity and controlled drug-to-antibody ratios, we offer advanced site-specific conjugation techniques. These methods utilize engineered sites on the antibody to achieve precise and reproducible attachment of the ligand. This leads to more predictable pharmacokinetics, improved efficacy, and reduced immunogenicity.
Scientific Backing
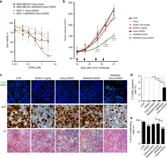
This study explores a new way to improve breast cancer treatment by combining anti-EGFR antibodies with a special type of nanoparticle called ANANAS (avidin-nucleic-acid-nano-assemblies). These nanoparticles can be precisely modified and loaded with drugs. The researchers compared these antibody-guided nanoparticles to standard ADCs carrying the same drug, doxorubicin. They found that the ANANAS system led to better internalization into cancer cells and showed stronger cancer-killing effects—both in cell cultures and in mice. The nanoparticle approach caused a 43% tumor reduction at a low drug dose.
Fig.2 The efficacy of doxorubicin-loaded formulations in both in vitro and in vivo settings.2,3
FAQs
What types of ligands can be conjugated to my antibody?
We can conjugate peptides, aptamers, small molecules, carbohydrates, and even antibodies. The optimal ligand depends on your target and application; our experts can help you make an informed choice.
How does ligand-mediated targeting improve therapeutic efficacy?
It enhances drug accumulation at disease sites while sparing healthy tissues, improving potency, reducing toxicity, and potentially overcoming resistance via specific internalization pathways.
What's the difference between lysine/cysteine and site-specific conjugation?
Lysine/cysteine conjugation attaches ligands randomly, causing heterogeneity. Site-specific methods target defined sites, yielding uniform conjugates with better drug-to-antibody ratio control and pharmacokinetics.
What do I need to start a project?
We typically need your target antigen info (sequence/structure), ligand details, and project goals. Not sure where to start? Our team will guide you through the process step by step.
Why Choose Us?
Creative Biolabs is your trusted partner for advancing targeted biopharmaceutical development. Our ligand mediated targeting antibody production services provide the precision and potency required for next-generation therapeutics and diagnostics, supported by extensive expertise and a commitment to scientific excellence.
Customer Reviews:
"Using Creative Biolabs' Ligand-mediated targeting-based antibody production services in our research has significantly improved the specificity of our diagnostic probes, allowing for clearer imaging and reduced background noise. The site-specific conjugation method provided unparalleled control compared to traditional random approaches." 2024, Jn Sh
"We struggled with the therapeutic index of our ADC. Creative Biolabs' expertise in conjugating our antibody with a novel LMW ligand dramatically enhanced its cellular internalization and in vitro cytotoxicity, making it far more potent. Their detailed characterization data gave us full confidence in the product." 2023, Aa Kr
"The team at Creative Biolabs guided us through every step of developing our folate-targeted antibody. Their comprehensive workflow, from initial design to final validation, greatly facilitated our project, saving us valuable time and resources. The resulting conjugate showed excellent stability and target binding." 2024, Mk Ws
Contact us for more information and to discuss your project.
References
- Yan, Shuxin et al. "Different Targeting Ligands-Mediated Drug Delivery Systems for Tumor Therapy." Pharmaceutics vol. 16,2 248. 7 Feb. 2024. DOI: https://doi.org/10.3390/pharmaceutics16020248
- Roncato, Francesco et al. "Improvement and extension of anti-EGFR targeting in breast cancer therapy by integration with the Avidin-Nucleic-Acid-Nano-Assemblies." Nature communications vol. 9,1 4070. 4 Oct. 2018. DOI: https://doi.org/10.1038/s41467-018-06602-6
- Distributed under Open Access License CC BY 4.0, without modification.
For research use only. Not intended for any clinical use.
This site is protected by reCAPTCHA and the Google Privacy Policy and Terms of Service apply.


