Enzyme Cleavable Linker Integrated Antibody Production Service
Are you currently facing challenges in developing highly specific and safe antibody-drug conjugates (ADCs) or other targeted bioconjugates? Our enzyme cleavable linker integrated antibody production service helps you optimize targeted drug delivery and enhance therapeutic efficacy through advanced linker design and precision bioconjugation technologies.
Introduction
Enzyme cleavable linkers are pivotal in targeted therapeutic strategies, especially for antibody-drug conjugates (ADCs), enabling precise, intracellular release of potent payloads. These linkers are designed to remain stable in circulation but undergo specific enzymatic hydrolysis within the tumor microenvironment or target cell lysosomes. This mechanism significantly enhances therapeutic specificity, reduces systemic toxicity, and improves the overall safety profile of bioconjugates. Creative Biolabs leverages this advanced technology to develop next-generation targeted therapies, as supported by published data emphasizing the importance of sophisticated linker design for effective cancer treatment.
Fig.1 Examples of a dual-enzyme cleavable linker for antibody–drug conjugates.1,3
Enzyme Cleavable Linker Integrated Antibody Production Service at Creative Biolabs
Creative Biolabs offers comprehensive solutions for developing advanced bioconjugates, with a strong focus on enzyme-cleavable linkers to ensure precise payload release and optimal therapeutic windows. Our services are designed to address the critical need for highly selective drug delivery, minimizing off-target toxicity and maximizing efficacy. As part of our platform, we specialize in enzyme-cleavable linker development, designing linkers that are specifically recognized and cleaved by enzymes—such as proteases like cathepsin B and matrix metalloproteinases (MMPs)—which are often overexpressed in tumor cells or their surrounding microenvironment.
To validate performance, we provide controlled release kinetics testing, including in vitro release assays under enzyme-rich and physiological conditions to evaluate cleavage efficiency and payload release profiles. We empower our clients to push the boundaries of targeted therapy development, from early concept to preclinical evaluation.
Service Workflow
Key Advantages
- Customized Enzyme-Cleavable Linker Design: Tailored design and synthesis of innovative, highly hydrophilic, and precisely cleavable linkers to perfectly match your antibody and payload, ensuring optimal tumor-specific release and reduced systemic toxicity.
- Precision Bioconjugation Services: Advanced conjugation chemistries to achieve site-specific and controlled drug-to-antibody ratios (DARs), guaranteeing high homogeneity and stability of your antibody conjugates.
- Comprehensive Preclinical Characterization: Robust in vitro and in vivo evaluation platforms for assessing conjugate stability, target specificity, payload release kinetics, and therapeutic efficacy, providing critical data for your preclinical development.
- Optimized Efficacy and Safety Profile: Our expertise focuses on engineering conjugates that maximize therapeutic index by ensuring efficient payload delivery to target cells while minimizing off-target effects, enhancing patient safety and treatment outcomes.
- Integrated Antibody Production Workflow: A seamless, one-stop service from antibody engineering and linker synthesis to bioconjugation, purification, and comprehensive analytical support, streamlining your development pipeline.
- Advanced Targeted Therapy Solutions: Leveraging our deep understanding of cutting-edge modalities like photothermal/photodynamic therapy and targeted protein degradation, we can integrate these insights to develop next-generation antibody conjugates.
Representative Data
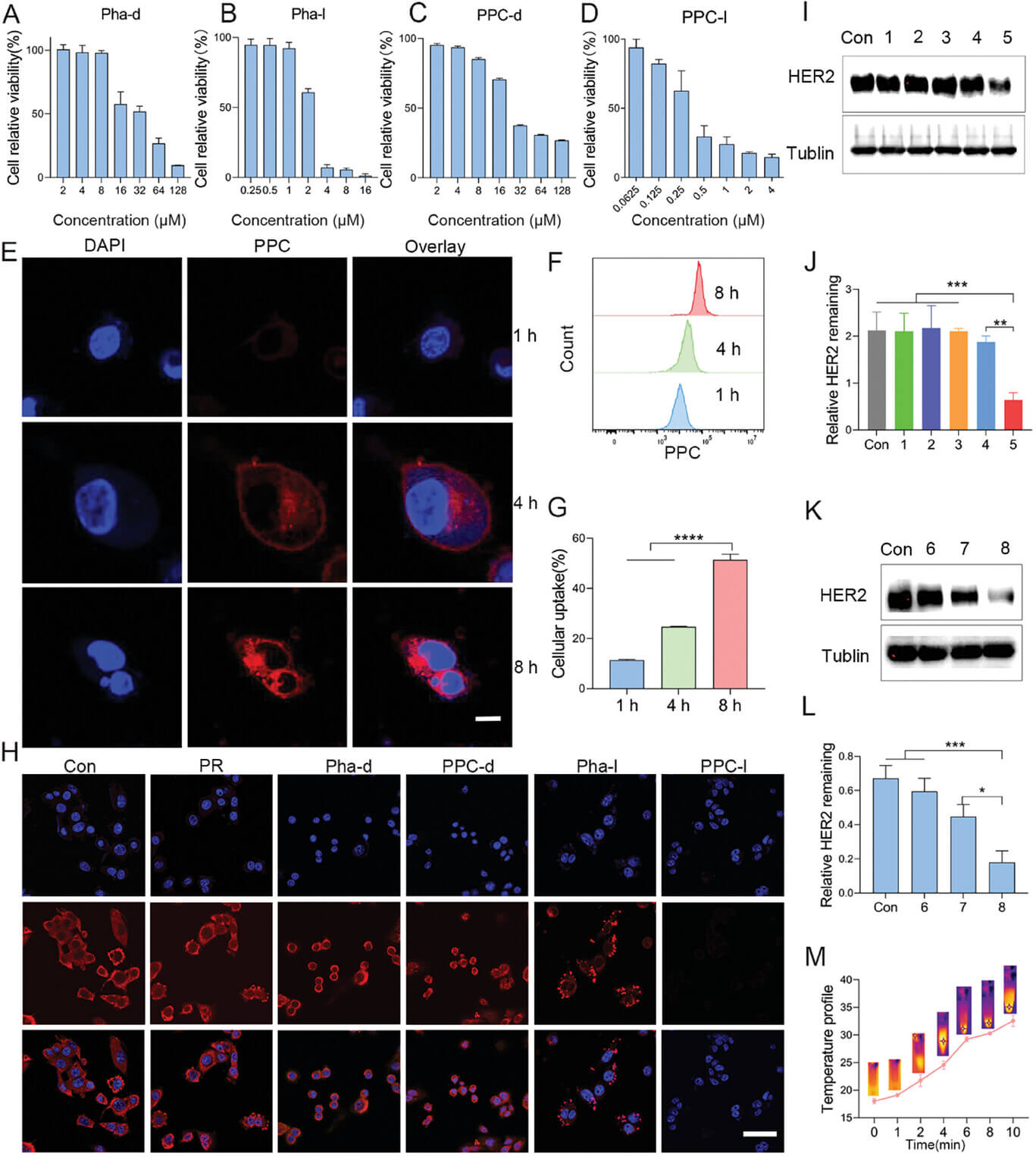
Summary: This study develops peptide-photosensitizer conjugate (peptide-photosensitizer conjugate) nanoparticles, which combine HER2-targeting peptides with pyropheophorbide-a via a gelatinase-cleavable linker. The peptide-photosensitizer conjugate specifically targets breast cancer cells, generates reactive oxygen species (ROS) under near-infrared light to degrade HER2, and releases Pha-PLG upon internalization, which self-assembles into nanofibers. In vitro and in vivo experiments demonstrate that the peptide-photosensitizer conjugate enhances photodynamic therapy, induces immunogenic cell death, activates dendritic cells, increases CD8+ T cells, and inhibits tumor growth with high biosafety.
Fig.2 Assess the cell-specific targeting capacity of pharmaceuticals.2,3
FAQs
How do you ensure the stability and controlled release of the payload?
We employ rigorous in vitro and in vivo characterization, including plasma stability assays, lysosomal enzyme cleavage studies, and cell-based potency tests. Our novel linker designs, such as highly hydrophilic, dual-enzyme cleavable systems, are engineered for optimal stability in the bloodstream and precise activation in the target environment.
What are the key advantages of using an enzyme-cleavable linker over a non-cleavable one?
Enzyme-cleavable linkers allow for the controlled release of the active drug payload inside the target cell, maximizing intracellular drug concentration and improving therapeutic efficacy. This contrasts with non-cleavable linkers, where the entire conjugate must be degraded, potentially limiting drug release. This mechanism leads to superior therapeutic windows and reduced systemic side effects.
What precautions are taken to minimize immunogenicity or aggregation during the conjugation process?
Our linker designs prioritize hydrophilicity and optimize conjugation strategies to minimize aggregation and maintain the antibody's native conformation, thereby reducing the risk of immunogenicity. We also conduct extensive biophysical characterization throughout the production process to ensure product quality and homogeneity.
Why Choose Us?
Creative Biolabs stands as a premier partner for advancing targeted therapeutic strategies through our cutting-edge enzyme cleavable linker integrated antibody production service. By combining innovative linker design with robust antibody engineering and bioconjugation expertise, we deliver highly specific, potent, and safe bioconjugates. Partner with us to accelerate your next-generation drug discovery projects and bring transformative therapies to patients.
Customer Reviews
Creative Biolabs' integrated platform facilitated the creation of an ADC with remarkably high plasma stability. This was crucial for our in vivo studies, where previous linkers had shown premature payload release. Their hydrophilic linker design is truly innovative. 2023, Did K*.
We faced significant hurdles in conjugating our hydrophobic payload. Creative Biolabs' enzyme cleavable linker integrated antibody production service not only provided a highly effective cleavable linker but also enabled a completely aqueous bioconjugation, greatly streamlining our development process compared to traditional methods. 2024, Juia S*.
How to Contact Us
To learn more about our enzyme cleavable linker integrated antibody production or to discuss your specific project needs, please reach out to our expert team.
References
- Migliorini, Francesca et al. "A pH-responsive crosslinker platform for antibody-drug conjugate (ADC) targeting delivery." Chemical communications (Cambridge, England) vol. 58,75 10532-10535. 20 Sep. 2022. DOI: DOI https://doi.org/10.1039/D2CC03052G
- Guo, Changyong et al. "Precise HER2 Protein Degradation via Peptide-Conjugated Photodynamic Therapy for Enhanced Breast Cancer Immunotherapy." Advanced science (Weinheim, Baden-Wurttemberg, Germany) vol. 12,2 (2025): e2410778. DOI: https://doi.org/10.1002/advs.202410778
- Distributed under Open Access License CC BY 4.0, without modification.
For research use only. Not intended for any clinical use.
This site is protected by reCAPTCHA and the Google Privacy Policy and Terms of Service apply.

